Concept

Barcelona is a city that never sleeps. The project idea borns from the need to move yourself around the city during the night when the subway has closed and the only available option is take a taxi and is not an option that we can consider.

For that reason, we thought that an application connected with the night bus could be interesting as this is not a service that everybody uses frequently. The application can notify the users about the frequency, fastest route and a travel assistance when your are on the route as a good option for the people that decides go around the city during the night.

Format

The application is designed to be used in mobile devices, because is one of the gadgets that we use to have always with us. Could be connected with some wearables to complement some app functionalities.

Sketches

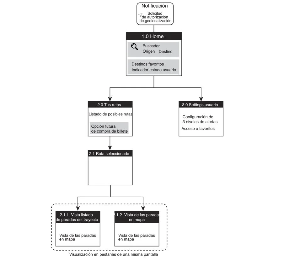
iOS Wireframes

Android Wireframes

Anterior
Anterior

Integrated legal holds